Abstract
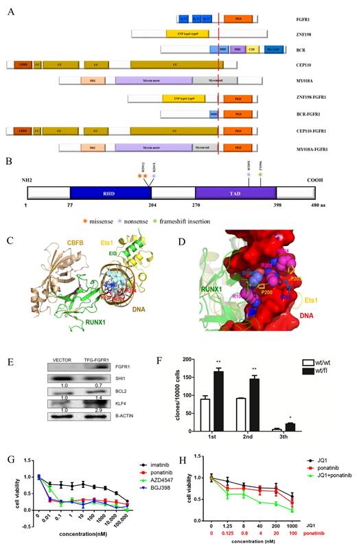
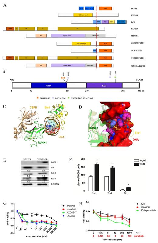
8p11 myeloproliferative syndrome is a myeloid tumor characterized by FGFR1 fusion gene. Its progression is fast, prognosis is bad and pathogenesis is not clear. We screened 10 cases of FGFR1 rearrangement (1 new fusion gene TFG-FGFR1), and 8 of them performed second generations of target exon capture and resequencing. The results showed that RUNX1 gene mutation occurred in 6 cases, with a mutation rate of 75%. The pretest results showed that FGFR1 fusion gene could significantly activate the downstream signaling pathway of FGFR1, and then promote cell proliferation, while RUNX1 gene mutation could block cell differentiation. It is presumed that FGFR1 gene fusion and RUNX1 mutation could lead to leukemia formation. Based on our previous work, we will explore the synergistic pathogenicity, the differences of variable opposite genes and possible mechanisms of FGFR1 fusion gene and RUNX1 mutation in vitro based on cell biology and animal models in vivo, and explore the therapeutic effect of targeted drugs in such diseases. This topic will help clarify the synergistic pathogenic effect of FGFR1 fusion gene and RUNX1 mutation and its related mechanisms, and provide theoretical and experimental evidence for the diagnosis and treatment of this disease.
No relevant conflicts of interest to declare.
